咨询热线: 0838-5195138 0838-5195118
详情
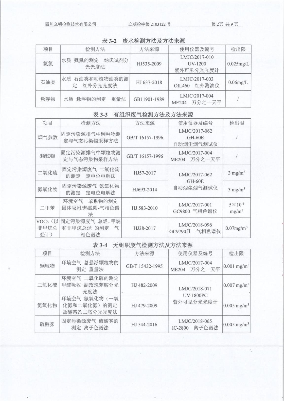
乐竞体育APP下载分别于2021年3月和2021年6月委托四川立
明检测技术有限公司对废水、废气、噪声进行检测。对照污水综合排放标准
(GB8978-1996)三级标准和《大气污染物综合排放标准》(GB16297-1996)表2二级
标准,检测结果均达到国家标准要求。具体检测报告内容如下:




Copyright © 2022 乐竞体育APP下载 All rights reserved. seo
北京亮剑天下信息技术有限公司 网站建设:中企动力 成都



